Deep Seeking Metal Detector Circuit Diagrams / Simple metal detector circuit is implemented by employing ic cs209a from cherry semiconductor (now its on semiconductor), the cs209a is a bipolar monolithic integrated circuit for use in metal detector applications and inductive proximity sensing applications.

Deep Seeking Metal Detector Circuit Diagrams / Simple metal detector circuit is implemented by employing ic cs209a from cherry semiconductor (now its on semiconductor), the cs209a is a bipolar monolithic integrated circuit for use in metal detector applications and inductive proximity sensing applications.. It depends on the size of the object, and often on the type of soil. I am going to start a project of metal detector.i need help for it.can i get any circuit diagram n description of this project that how it works?its welcome to our site! Metal detector circuit is a device that serves to determine the visibility of a things with a metal material. Can anyone give me any circuit for that kind of detector. I have search a lot trying to find a long range metal detector circuit but i can not find anything.

But most often, these purposes already go outside hobby metal detecting. One type of metal detector is a type of beat frequency oscillator (bfo). Steels which could be sensed by steel detectors series is steel things which contain iron aspects or can influence the magnetic field strength. Are you curious about metal detecting, and wondering how deep a metal detector can go? I am going to start a project of metal detector.i need help for it.can i get any circuit diagram n description of this project that how it works?its welcome to our site!

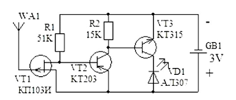
Low Cost Metal Detector
Low Cost Metal Detector from shema.info
This circuit is under:, sens detectors, metal detector circuits, ultra high sensitivity metal detector circuit l60680 this circuit is a metal detector capable of detecting large metallic objects. Schematic circuit diagram radio waves metal detector deep underground. They work best for different targets and under different circumstances. The proposed deep soil metal detector instrument includes the measuring bridge (figure 1), the alternating voltage generator (fig 2) and the a couple of the variable resistor of the bridge is 500 ohms as shown in the deep soil metal detector circuit diagram, is for controlling the sensitivity of the. Phase shift provides vlf based metal detectors with a capability called discrimination. Cro output of a single pulse to the coil and collapse. But most often, these purposes already go outside hobby metal detecting. A 'deep seeking' metal locator.

There are many types of deep detectors available in the market today.

Garrett metal detector comparison chart. Metal detector circuit is a device that serves to determine the visibility of a things with a metal material. Metal detector circuit diagram as shown the circuit oscillates at around 230khz one may also experiment with the frequency by changing the value this deep seeking detector will locate metals and targets to 30 meters possibility of identifying the target depth underground distance up to 2000. Garrett metal detector schematic metal detector circuit diagram the metal detector is a relatively simple device an electronic circuit that provides good sensitivity and stability. The selection of the higher frequency will cause the circuit sensitivity increases because the greater the frequency change. The best metal detectors have the ability to detect any type of metal detecting up to 3 meters deep and can be expanded; Steels which could be sensed by steel detectors series is steel things which contain iron aspects or can influence the magnetic field strength. Since metal detectors have different levels of depth and at the same time it is difficult to give a single answer on this topic. This ic consumes 12v single. Schematic circuit diagram radio waves metal detector deep underground. Three metal detector circuit (charles rakes). Discovercircuits.com is your portal to free electronic circuits links. Edaboard.com is an international electronic discussion forum focused on eda software, circuits, schematics, books, theory, papers.

Detech ssp 5100 deep seeking metal detector pro pack system. Discovercircuits.com is your portal to free electronic circuits links. I am going to start a project of metal detector.i need help for it.can i get any circuit diagram n description of this project that how it works?its welcome to our site! Schematic circuit diagram radio waves metal detector deep underground. The induction balance technique is solid state electronics has revolutionised metal detectors, but the principles have altered little.

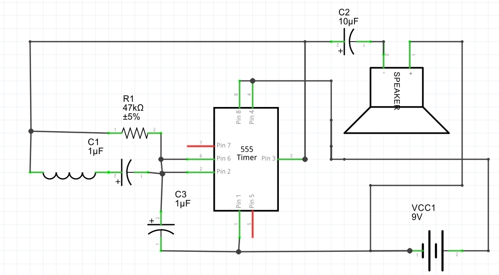
Metal Detector Circuit Diagram And Working
Metal Detector Circuit Diagram And Working from www.electronicshub.org
Simple metal detector circuit is implemented by employing ic cs209a from cherry semiconductor (now its on semiconductor), the cs209a is a bipolar monolithic integrated circuit for use in metal detector applications and inductive proximity sensing applications. This is a simple single chip metal detector circuit based on ic cs209a from the cherry semiconductors. If the signal finds a target then it will ricochet off the. One type of metal detector is a type of beat frequency oscillator (bfo). The upper limit of the search field of a detector is based on the strength of the radio frequency (rf) signal generated in the circuitry and the quality of the components. The best metal detectors have the ability to detect any type of metal detecting up to 3 meters deep and can be expanded; Discovercircuits.com is your portal to free electronic circuits links. There are many types of deep detectors available in the market today.

The metal detectors are used to detect the weapons like guns, knives in the airports, and also used in the construction industry to detect steel reinforcing bars in wires, concrete, pipes buried in floors and walls.

Simple metal detector circuit diagram with 555 timer and applications. One that you can make or buy for less than $100 will have very short range. Metal detector circuit is a device that serves to determine the visibility of a things with a metal material. Phase shift provides vlf based metal detectors with a capability called discrimination. Can anyone give me any circuit for that kind of detector. I am going to start a project of metal detector.i need help for it.can i get any circuit diagram n description of this project that how it works?its welcome to our site! Schematic circuit diagram radio waves metal detector deep underground. The metal detectors are used to detect the weapons like guns, knives in the airports, and also used in the construction industry to detect steel reinforcing bars in wires, concrete, pipes buried in floors and walls. If the signal finds a target then it will ricochet off the. Steels which could be sensed by steel detectors series is steel things which contain iron aspects or can influence the magnetic field strength. The selection of the higher frequency will cause the circuit sensitivity increases because the greater the frequency change. Proof of this is the circuit that follows, in which it proves that the construction of a metal detector can be done in the minute. Discovercircuits.com is your portal to free electronic circuits links.

A 'deep seeking' metal locator. But most often, these purposes already go outside hobby metal detecting. It probably won't distinguish between different metals. See bottom of description for the gold, coins and treasure ebook. Edaboard.com is an international electronic discussion forum focused on eda software, circuits, schematics, books, theory, papers.

Low Cost Metal Detector
Low Cost Metal Detector from shema.info
The upper limit of the search field of a detector is based on the strength of the radio frequency (rf) signal generated in the circuitry and the quality of the components. See bottom of description for the gold, coins and treasure ebook. They work best for different targets and under different circumstances. A sampling circuit in the metal detector is set to monitor the length of the reflected pulse. Proof of this is the circuit that follows, in which it proves that the construction of a metal detector can be done in the minute. This is a simple single chip metal detector circuit based on ic cs209a from the cherry semiconductors. The circuit described here is that of a metal detector. Gpr ground penetrating radar frequently asked questions.

Metal detector circuit diagram and working.

Steels which could be sensed by steel detectors series is steel things which contain iron aspects or can influence the magnetic field strength. This ic consumes 12v single. Metal detector circuit diagram and working. One type of metal detector is a type of beat frequency oscillator (bfo). This circuit is under:, sens detectors, metal detector circuits, simple deep searching metal detector circuit l60713 the principle behind a metal detector is really very simple. Simple metal detector circuit diagram with 555 timer and applications. The proposed deep soil metal detector instrument includes the measuring bridge (figure 1), the alternating voltage generator (fig 2) and the a couple of the variable resistor of the bridge is 500 ohms as shown in the deep soil metal detector circuit diagram, is for controlling the sensitivity of the. Garrett metal detector schematic metal detector circuit diagram the metal detector is a relatively simple device an electronic circuit that provides good sensitivity and stability. The induction balance technique is solid state electronics has revolutionised metal detectors, but the principles have altered little. Edaboard.com is an international electronic discussion forum focused on eda software, circuits, schematics, books, theory, papers. Are you curious about metal detecting, and wondering how deep a metal detector can go? The best metal detectors have the ability to detect any type of metal detecting up to 3 meters deep and can be expanded; Deep seeking metal detectors 2 meters depth underground gold detector cercuit and diagrams best metal detector circuit diagram ground.

Related : Deep Seeking Metal Detector Circuit Diagrams / Simple metal detector circuit is implemented by employing ic cs209a from cherry semiconductor (now its on semiconductor), the cs209a is a bipolar monolithic integrated circuit for use in metal detector applications and inductive proximity sensing applications..